Zapier is a platform that lets you build automated workflows to connect 1000’s of web applications together, without needing to know how to write any code!
We created a Zapier integration to get you a quick win. Skip the development effort and get straight into a simple sharing feature with a contact picker.
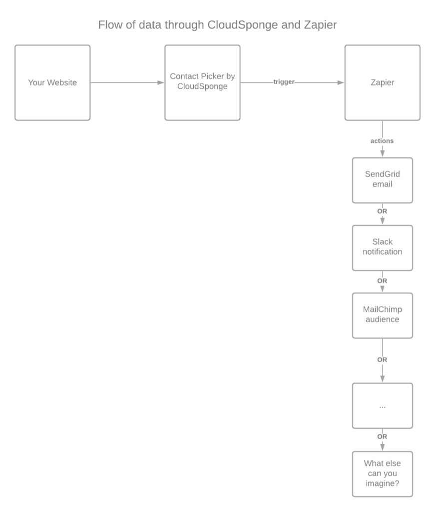
Here’s how to achieve that quick win.
Here’s what we’re going to set up. We’ll add a script to your website that adds a referral form and Contact Picker by CloudSponge. When someone submits the form on your page, it will trigger a Zapier workflow (AKA Zap). The Zap can be set up to send an email, post a notification and just about anything else.

Install
Let’s start by setting up the Better Sharing script on your page.
<div class="better-sharing">🔧 Better Sharing is made with ❤️ by CloudSponge.</div>
<script src="https://unpkg.com/@cloudsponge/better-sharing.js"
data-key=""
data-view="inline"
crossorigin="anonymous"
></script>
Add the Better Sharing script & Contact Picker to your website (or a test page).
Add Zapier
- Set up a Zap using CloudSponge as the trigger.
- Visit our Zapier integration.
- Create a Zap that uses CloudSponge as the trigger.
- Train the Zap:
- Connect your address book.
- Pick one contact from it.
- Submit the form: this is the action that your advocates will take when they share via email.
- Now return to Zapier and check for new data. You should see it appear.
- Notice the useful fields that Better Sharing creates for you. You can use these to personalize the emails that your system sends out.
- Set up an “action” in your Zap:
This part is up to you. I show a simple example that uses “Email by Zapier”. It’s an easy way to prove the concept and make sure all the parts are working correctly. You can always replace this action later with a more carefully branded and authenticated email service because … Zapier!
Launch
Now that you have your form set up, it’s time to send some traffic to it and measure the results. CloudSponge can help you by showing you our Better Sharing Metrics.
Reach out to us anytime by emailing support@cloudsponge.com or joining us in our Slack channel. We love this stuff and we want to do whatever we can to help you make it work for you.